The Effective Software Organization
A strategic whitepaper on effectiveness as a property of the overall system.
Executive Summary
Many organizations invest heavily in software development and still fail to achieve reliable outcomes. Delivery dates remain difficult to predict, quality problems increase over time, and change becomes progressively more expensive. Typical responses include introducing new tools, scaling frameworks, or organizational restructurings. While such measures may produce short-term effects, they rarely result in sustainable improvement.
The root cause is usually not a lack of effort or capability. It lies in a fundamental misunderstanding of what effectiveness in software organizations actually means.
Effectiveness is not a property of individual people, teams, or processes. It emerges from the interaction of the entire system in which software is developed. Optimizing isolated elements—such as increasing utilization, enforcing standardization, or measuring output—often reduces overall effectiveness rather than improving it.
Effective software organizations exhibit a small number of decisive structural characteristics. They treat software development as a continuous learning activity rather than a linear production process. They prioritize fast and reliable feedback over local efficiency. They design technical systems so that change remains manageable and organizational structures so that insight can be translated into action.
This whitepaper argues that sustainable effectiveness emerges from the interaction of four mutually reinforcing forces:
- Professional ethics and responsibility, which guide technical decisions and long-term trade-offs.
- Technical excellence and feedback mechanisms, which determine how safely and predictably systems can evolve.
- Team dynamics and psychological safety, which enable learning, collaboration, and early problem detection.
- Organizational structure and empowerment, which determine whether insight can be acted upon effectively.
When these forces are aligned, organizations achieve reliable delivery, high product quality, and adaptability. When they are misaligned, symptoms such as missed deadlines, growing technical debt, declining morale, and slow responses to market or regulatory demands emerge inevitably—regardless of the tools or frameworks in use.
The paper introduces a dysfunction map that helps distinguish symptoms from structural causes. It does not prescribe a universal method or process. Instead, it provides a diagnostic perspective that supports informed, context-sensitive decision-making.
This document is written for leaders who are responsible not only for delivery, but for the long-term viability of their software organization. It is not a call for radical transformation. It is an argument for deliberate, systemic improvement grounded in professional responsibility, technical discipline, and organizational realism.
Sustainable effectiveness is not achieved by working faster or applying more pressure. It is achieved by designing technical and social systems in which responsible behavior becomes the natural default.
Effectiveness as a System Property
In many organizations, effectiveness is treated as an individual or local attribute. Teams are labeled high- or low-performing, individuals are assessed as above or below average, and processes are adjusted in the hope that increased compliance will lead to better results. All of these approaches share the same assumption: that effectiveness can be engineered by optimizing parts of the organization independently.
This assumption does not hold in software development.
Software organizations are complex socio-technical systems. Outcomes emerge from the interaction of people, technology, and structure over time. In such systems, improving one element in isolation often degrades the performance of the whole. Increased utilization reduces capacity for learning and recovery. Rigid processes delay feedback. Output optimization increases rework and hidden risk.
Effectiveness therefore cannot be measured or improved by looking at individual productivity, team velocity, or tool adoption in isolation. It is a property of the system as a whole.
Local Optimization and Systemic Failure
One of the most persistent failure patterns in software organizations is local optimization. Incentives, metrics, and reporting structures are typically designed to maximize efficiency at the level of individuals or teams. The consequences are predictable: growing queues, increasing handoffs, and feedback cycles that span weeks or months.
From a local perspective, the organization appears busy and productive. From a system perspective, learning slows, problems surface late, and change becomes expensive.
Effective organizations shift their focus from utilization to flow. The central question is not “How much work are we doing?” but “How quickly and reliably do we learn whether we are doing the right work?” This perspective requires accepting that unused capacity is not waste, but a prerequisite for stability and improvement.
Feedback as the Core Mechanism
The defining characteristic of effective software systems is not speed, but feedback. Fast feedback allows organizations to detect problems early, adjust course, and prevent small issues from escalating into systemic failures. Slow feedback forces teams to rely on assumptions, increases correction cost, and creates an illusion of progress.
Feedback operates at multiple levels:
- In code, through automated tests and continuous integration.
- In teams, through collaboration and psychological safety.
- In organizations, through decision structures that allow information to flow without distortion.
When feedback loops are short and reliable, organizations can afford to experiment. When they are long and fragile, organizations become risk-averse—even when change is unavoidable.
Effectiveness Over Time
Effectiveness must be evaluated over time, not at a single moment. Many practices that appear successful in the short term degrade the system in the long run. Excessive overtime, deferred quality work, and heroic recovery efforts may produce temporary gains, but they erode the organization’s ability to respond to future change.
Effective software organizations explicitly design for sustainability. They invest in practices that reduce future cost of change, even when the immediate benefits are not visible in quarterly metrics. Incidents, failures, and near misses are treated as learning opportunities rather than sources of blame.
This temporal perspective is essential. Organizations that optimize for short-term output inevitably trade away long-term effectiveness.
Leadership Implications
If effectiveness is a system property, leadership responsibility changes fundamentally. Leaders cannot mandate effectiveness through targets or frameworks. Their primary role is to shape the conditions under which effective behavior can emerge.
This includes:
- Protecting fast feedback loops.
- Reducing structural friction and unnecessary handoffs.
- Aligning incentives with long-term system health.
- Creating environments in which problems can be surfaced early and addressed safely.
The following sections examine the forces that shape these conditions and provide a diagnostic perspective on why well-intentioned improvement efforts so often fail. The goal is not to prescribe a single “right way” of working, but to support informed, context-sensitive decisions that improve effectiveness at the system level.
The Four Forces of Effectiveness
If effectiveness emerges from the interaction of the system as a whole, it follows that no single practice, role, or framework can create it in isolation.
Effective software organizations are shaped by a small number of reinforcing forces. These forces influence how decisions are made, how work is organized, and how learning occurs over time. None of them operates independently. Only their interaction determines actual effectiveness.
Attempts to strengthen one force while neglecting others result in limited or unstable improvement.
An Interacting System, Not a Checklist
The forces described here do not form a maturity model or an adoption sequence. Organizations do not “progress” through them, nor can deficiencies in one area be compensated for by over-investment in another.
Examples are common:
- Strong technical practices cannot compensate for the absence of psychological safety.
- A healthy team culture cannot offset systems with prohibitive change cost.
- Ethical intent alone cannot overcome structures that prevent action.
Effectiveness emerges only when these forces are present simultaneously and reinforce one another.
1. Professional Ethics and Responsibility
Every software organization continuously makes trade-offs—explicitly or implicitly. Decisions about quality, maintainability, safety, user impact, and regulatory risk are part of daily work, often under time pressure and uncertainty.
Professional ethics provide the orientation framework for these decisions.
In effective organizations, responsibility is not reduced to policy statements or abstract values. It is embedded in technical decision-making. Engineers are supported in raising concerns, articulating risk, and advocating for sustainable solutions—even when short-term goals are under pressure.
When this force is weak, hidden risk accumulates. Technical debt becomes a structural byproduct rather than a conscious decision, and short-term delivery displaces long-term stability.
2. Technical Excellence and Feedback
Technical systems determine the cost of change. Systems that are difficult to understand, test, or modify constrain organizational action directly.
Effective organizations invest deliberately in technical practices that enable fast and reliable feedback. Automated testing, continuous integration, and disciplined design are not pursued as ends in themselves, but as mechanisms for reducing uncertainty and enabling learning.
Technical excellence does not mean perfection. It means maintaining systems that can be changed without fear. Without this capability, strategic intent cannot be executed reliably.
3. Team Dynamics and Psychological Safety
Software development is a collaborative, knowledge-intensive activity. Learning depends on discussion, questioning assumptions, and surfacing problems early.
Psychological safety is the condition that enables this interaction.
In effective organizations, people can express uncertainty, admit mistakes, and challenge decisions without fear of negative consequences. This enables early detection of issues and continuous improvement.
Where psychological safety is absent, defensive behavior emerges. Communication becomes guarded, problems surface late, and learning slows significantly. No amount of tooling or process can compensate for this loss.
4. Organizational Structure and Empowerment
Organizational structures determine how information flows and who is allowed to act on it. Roles, approval processes, funding models, and decision rights all influence whether insight leads to effective action.
Effective organizations align responsibility with authority. Teams accountable for outcomes are empowered to make the decisions required to achieve them. Escalation exists to remove obstacles, not to defer responsibility upward.
When structure and empowerment are misaligned, frustration becomes chronic. Teams recognize problems but cannot resolve them. Leadership decisions are made with delayed or distorted feedback. Adaptability erodes.
The Cost of Imbalance
Most ineffective organizations do not lack effort or intelligence. They suffer from imbalance. Improvement initiatives tend to focus on what is most visible—new tools, new processes, new organizational structures—while neglecting less tangible but equally decisive forces such as professional ethics or psychological safety.
The outcome is predictable. Initial improvements fade, resistance increases, and the organization concludes that “the approach did not work,” rather than recognizing that the system itself was never brought into alignment.
The following sections examine each force in more detail and show how misalignment manifests in practice. Together, they form a diagnostic framework that explains not only what is happening in a software organization, but why.
Professional Ethics and Responsibility
Every software organization makes ethical decisions, whether this is acknowledged explicitly or not. Choices about quality, safety, data handling, maintainability, and user impact are embedded in everyday technical work. These decisions are often made under time pressure and uncertainty, yet their consequences extend far beyond the moment in which they are taken.
Professional ethics provide the foundation for making such decisions deliberately rather than implicitly.
In effective software organizations, ethics are not reduced to compliance statements or codes of conduct. They are treated as a practical discipline that informs how trade-offs are evaluated and how responsibility is exercised when short-term incentives conflict with long-term outcomes.
Ethics as a Daily Technical Practice
Ethical responsibility in software development is most visible in small, routine decisions. Whether to release with known defects, how much technical debt to accept, how thoroughly changes are tested, or how risks are communicated to stakeholders are all ethical questions framed as technical choices.
When ethics are treated as external or abstract, these decisions default to short-term optimization. Pressure to deliver quickly overrides concerns about future cost, user impact, or system integrity. Over time, ethical compromise becomes normalized, even when no individual intends harm.
Effective organizations counter this by making ethical responsibility explicit and operational. Engineers are encouraged to articulate concerns, explain risks, and advocate for sustainable solutions. Leaders reinforce this behavior by valuing transparency over apparent progress and responding constructively when uncomfortable information is raised.
Responsibility Beyond Individual Intent
Ethical responsibility in software is often framed as a matter of personal integrity. While individual intent matters, it is insufficient. Responsibility must be supported structurally.
Organizations that rely solely on individual heroism place engineers in untenable positions. When schedules, incentives, and evaluation criteria reward speed over care, ethical behavior becomes costly. Even highly principled individuals will eventually conform to systemic pressure.
Effective organizations recognize this dynamic and design systems that support responsible behavior. Time for quality work is protected, risk is made visible, and raising concerns does not carry personal or professional penalties. Responsibility is treated as a shared obligation, not a test of character.
Long-Term Impact and the Cost of Neglect
The consequences of ethical neglect are rarely immediate. Systems continue to function while risk accumulates silently. Over time, this results in fragile architectures, operational incidents, regulatory exposure, and erosion of trust—internally and externally.
These outcomes are often misattributed to technical complexity or external constraints. In reality, they reflect a history of decisions where short-term delivery was consistently prioritized over long-term responsibility.
Effective organizations accept that some forms of progress are illusory. Delivering functionality that cannot be safely maintained or evolved is not success; it is deferred failure. Ethical responsibility provides the lens through which this distinction becomes visible.
Leadership’s Role in Ethical Alignment
Leaders play a decisive role in setting the ethical baseline of a software organization. This role cannot be delegated to policies or training. It is exercised through everyday responses to trade-offs, incidents, and dissent.
When leaders consistently ask how decisions affect long-term system health, user safety, and organizational learning, they signal what truly matters. When quality concerns are treated as obstacles rather than inputs, ethical intent is undermined regardless of stated values.
Ethical alignment does not require rigidity or perfection. It requires consistency. Organizations that accept occasional delay to address systemic risk build credibility. Those that demand constant acceleration erode it.
Ethics as a Prerequisite for Effectiveness
Professional ethics are not an optional enhancement to effectiveness. They are a prerequisite. Without a shared ethical baseline, technical excellence degrades into brittle optimization, and empowerment becomes a liability rather than an asset.
Ethics anchor decision-making when metrics conflict, outcomes are uncertain, and pressure is highest. They enable organizations to make trade-offs consciously and to learn from their consequences.
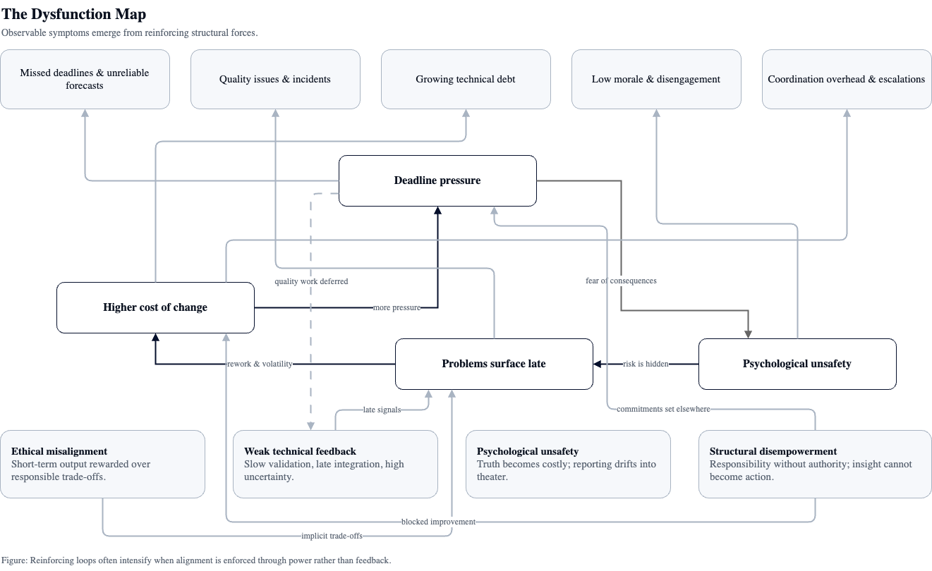
The Dysfunction Map
Most software organizations recognize that something is not working as intended. Delivery dates are missed or constantly renegotiated, quality issues surface late, technical debt accumulates, teams appear fatigued or disengaged, and improvement initiatives fail to take hold. These observations are accurate. Their interpretation often is not.
The dysfunction map is intended to distinguish visible symptoms from structural causes. Its purpose is neither blame nor prescription. It supports a sober diagnosis of the forces that stabilize an organization in an ineffective state.
How to Read the Map
The map is not a linear cause–effect diagram. It describes reinforcing feedback loops.
At its center is a dominant loop:
Deadline pressure leads to psychological unsafety.
Psychological unsafety causes problems to surface late.
Late problem discovery increases the cost of change.
High change cost reinforces deadline pressure.
This loop explains why organizations lose effectiveness even as activity, reporting, and control increase.
The lower layer of the map shows the structural forces that feed this loop. The upper layer shows the symptoms leadership typically reacts to.
Visible Symptoms Are Not Root Causes
Commonly observed symptoms include:
- missed deadlines and unreliable forecasts
- growing technical debt
- quality defects and operational incidents
- declining morale and retention
- increasing coordination overhead
- escalation-driven decision-making
These symptoms trigger understandable responses: tighter control, stricter commitments, additional processes, new tools. While such measures may create short-term stabilization, they often strengthen the very forces that caused the symptoms.
The dysfunction map makes explicit that these symptoms are downstream effects. Addressing them in isolation means intervening too late in the system.
Four Structural Sources of Dysfunction
Recurring dysfunctions can consistently be traced back to misalignment in one or more of the four forces of effectiveness.
1. Ethical Misalignment
When short-term output is systematically valued over responsible trade-offs, risk becomes hidden rather than managed. Quality concerns are downplayed, technical debt is implicitly accepted, and raising issues is perceived as obstructive.
Ethics are not openly violated; they are quietly displaced. Responsibility is individualized while structural incentives point in the opposite direction.
2. Insufficient Technical Feedback
Delayed or missing technical feedback increases uncertainty. When testing, integration, and validation happen late, assumptions and reports replace evidence. Decisions are made without reliable signals from the system.
Planning substitutes learning. Deviations become visible only when correction is expensive or politically difficult.
3. Psychological Unsafety
When deadlines are enforced through authority, hierarchy, or contractual pressure, teams adapt rationally. Uncertainty is no longer communicated openly. Risks are softened. Progress reporting becomes defensive.
A theater of reporting emerges: delivery appears under control, while critical information is suppressed. Problems are not resolved; they are postponed.
4. Structural Disempowerment
When responsibility is not matched with decision authority, insight cannot be acted upon. Teams see problems but cannot address them. Leadership decisions are made with delayed or filtered feedback.
The organization responds later, more centrally, and with increasing force—reinforcing the core loop.
Reinforcing Failure Loops
The primary danger lies not in individual weaknesses, but in the feedback loops they create.
A typical pattern:
- Deadline pressure reduces psychological safety
- Reduced safety delays problem visibility
- Late discovery increases change cost
- Increased change cost reinforces deadline pressure
From within the system, this creates the impression that more control is required. In reality, each additional pressure measure degrades information quality.
Why Improvement Initiatives Fail
Many organizations cycle through improvement initiatives—new methods, restructurings, tooling changes—without lasting effect. From the perspective of the dysfunction map, this is unsurprising.
Initiatives typically address one force in isolation:
- Technical practices without psychological safety
- Declared empowerment without decision authority
- Ethical statements without changed incentives
- Culture programs without reducing deadline pressure
Because the reinforcing loops remain intact, the initiative is neutralized or absorbed. The organization concludes that “the approach didn’t work,” rather than recognizing that the system did not change.
Using the Map as a Diagnostic Instrument
The dysfunction map is most effective as a reflective tool. It supports leadership in asking different questions:
- Which symptoms do we react to most strongly?
- Which forces are currently reinforcing one another?
- Where do we mistake formal control for effectiveness?
- Which structural conditions make responsible behavior difficult?
These questions shift attention from execution to system design.
From Diagnosis to Deliberate Change
Diagnosis is not an end in itself. It creates direction. Once the active forces are understood, leaders can intervene in a targeted and proportionate way.
Effective organizations do not eliminate dysfunction entirely. They develop the capability to detect it early, understand its causes, and respond before it becomes structural.
The following section describes how this capability manifests in everyday practice.
What Effective Organizations Do Differently
Effective software organizations are not defined by a specific methodology, framework, or role model. They are distinguished by recurring patterns in how they handle uncertainty, decisions, and learning. These patterns can be observed across industries, regulatory environments, and organizational scales.
Individually, they appear unspectacular. Collectively, they are decisive.
Plans Are Treated as Hypotheses
In effective organizations, plans are treated as provisional assumptions about an uncertain future, not as commitments to be defended. Estimates are understood as forecasts that must evolve with learning. Deviations are not framed as failure, but as signals.
Progress is measured by reduced uncertainty rather than adherence to initial assumptions. Planning provides orientation, not control.
Problems Are Surfaced Early and Deliberately
Effective organizations do not equate stability with silence. They expect problems to occur and design systems that make them visible early, while they are still inexpensive to address.
This transparency is structurally supported. Reporting mechanisms reward early disclosure rather than late concealment. Escalation exists to provide support, not punishment.
Optimization Focuses on Flow, Not Utilization
Rather than maximizing individual or team utilization, effective organizations optimize end-to-end flow. Parallel work is limited, coordination overhead reduced, and slack deliberately preserved.
The result is often counterintuitive: although people appear less busy, delivery becomes more predictable. Throughput improves by doing less simultaneously.
Changeability Is Treated as an Investment
Effective organizations continuously invest in the ability to change. Technical work that reduces future change cost is treated as strategic value creation, not internal optimization.
Refactoring, maintenance, and structural improvement are part of normal work, not deferred until crises arise. This preserves optionality when new demands emerge.
Decisions Follow Knowledge
Decisions are made as close as possible to where relevant information exists. Teams accountable for outcomes are empowered to decide within clear constraints. Leadership intervenes to remove obstacles and resolve conflicts, not to replace local judgment.
This alignment reduces decision latency and strengthens ownership.
Metrics Are Used as Signals, Not Targets
Effective organizations measure to understand, not to control. Metrics are used to identify patterns, guide inquiry, and support decisions. When metrics distort behavior, they are revised rather than enforced more aggressively.
The objective is insight, not compliance.
Failures Are Treated as Learning Events
Failures are examined systemically, not personalized. Incidents and near misses are analyzed to identify structural causes. Blame is avoided because it distorts information and inhibits learning.
Responsibility increases rather than decreases. It shifts from defending actions to improving conditions.
Leadership Implications
If effectiveness is a system property, leadership responsibility changes fundamentally. Effectiveness cannot be mandated, controlled, or enforced. It can only be enabled through deliberate system design.
Leadership responsibility therefore shifts from operational control to structural stewardship.
From Certainty to Curiosity
Effective leaders accept uncertainty as inherent in software development. Instead of demanding premature certainty, they encourage questions, hypotheses, and learning-oriented planning.
Curiosity replaces certainty as a leadership stance. Assumptions are made explicit, forecasts revisited, and course corrections treated as evidence of learning rather than weakness.
From Control to Enablement
In dysfunctional systems, problems often trigger additional control. Rules tighten, reporting intensifies, approvals multiply. While this may signal action, it degrades information quality over time.
Effective leadership uses authority to remove obstacles, not to increase pressure. Control is reduced where it distorts feedback or undermines responsibility. Enablement replaces enforcement.
From Output to System Health
Short-term output is visible and politically attractive. Long-term system health is harder to observe but decisive. Effective leaders attend to signals of growing friction: rising rework, coordination overhead, defensive communication, declining changeability.
These signals are treated as early warnings requiring structural response, not as performance issues to be driven harder.
From Heroics to Sustainability
Organizations with structural weaknesses often celebrate extraordinary effort. Overtime, last-minute recoveries, and personal sacrifice are framed as success.
Effective leaders interpret these patterns differently. They recognize them as indicators of system failure. Sustainable delivery, uneventful releases, and quiet reliability are treated as success.
From Mandates to Design
A common transformation error is attempting to mandate effectiveness. Practices, processes, or structures are introduced without changing the underlying feedback loops.
Effective leaders treat organizations as designed systems. Incentives, decision paths, contracts, and time pressure are considered design parameters. Change is introduced deliberately, incrementally, and informed by observation.
Leadership effectiveness is measured not by enforcement of plans, but by the organization’s ability to learn and adapt.
This paper is intentionally concise. It aims to provide a shared conceptual map of effectiveness in software organizations.
The Effective Software Engineer takes a slower approach. It examines these ideas through concrete practices, ethical considerations, and real-world constraints, showing how system-level forces influence everyday engineering work and long-term organizational outcomes.
Effective software organizations do not emerge from adopting the right practices. They emerge when professional responsibility, technical capability, psychological safety, and structural empowerment are brought into durable alignment.
Leadership’s task is to maintain that alignment—not through control, but through design.